返回首页
|
设为首页
|
加入收藏
网站首页
本院概况
学院简介
现任领导
机构设置
教师风采
学院动态
学院新闻
通知公告
教学科研
教学动态
科研动态
网络课程
党政工作
党建动态
理论学习
工会活动
学生工作
学生活动
奖励资助
武装工作
心理乐坊成长辅导室
艺术实践
校园展演
社会服务
招生就业
招生信息
就业信息
下载专区
你的位置:
首页
>>
学生工作
>>
招生就业
>>
就业信息
>
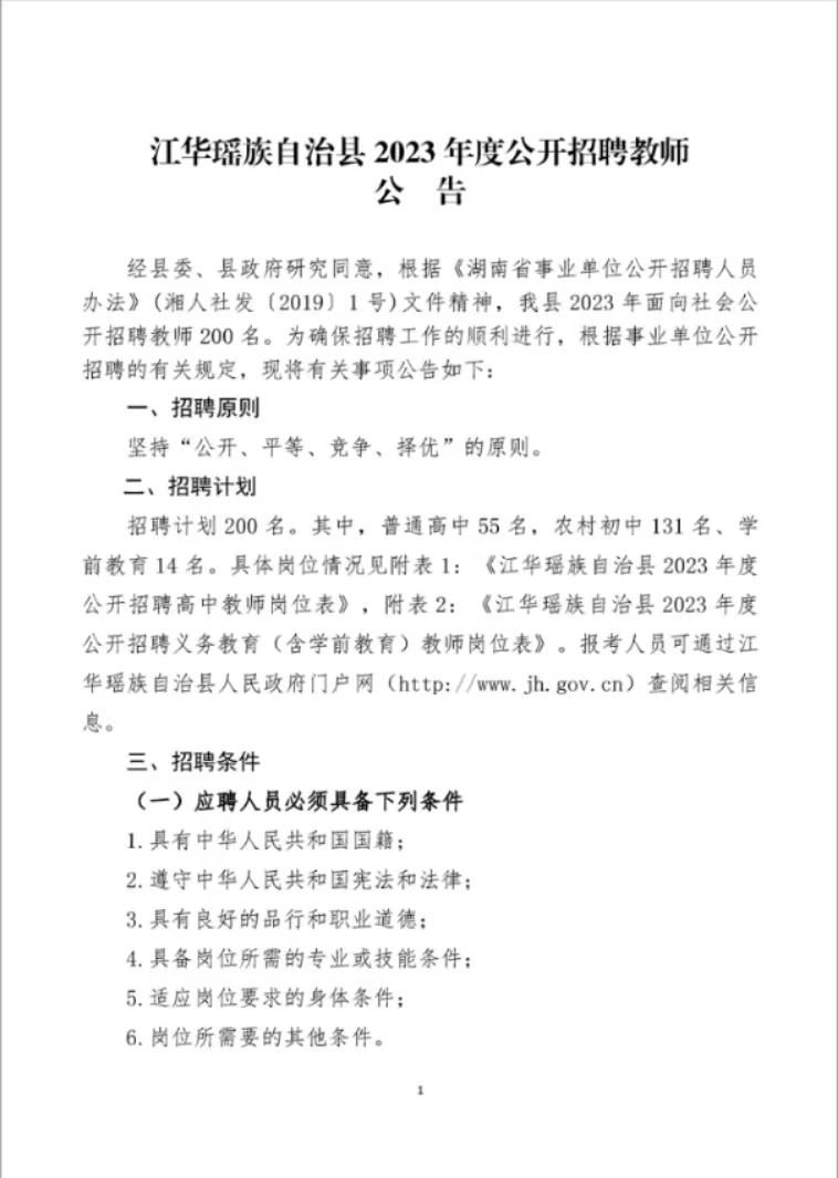
江华瑶族自治县2023年度公开招聘教师公告
2023-04-02
就业信息
音乐舞蹈学院官网
、
<
上一篇
>
下一篇
中国人民保险集团股份有限公司(邵阳分公司) 来我院宣讲招聘