学校主站
网站首页
部门概况
部门简介
机构设置
新闻公告
新闻动态
通知公告
学历教育
高等学历继续教育
高等教育自学考试
培训项目
培训动态
学员天地
党建工作
党建动态
制度建设
理论学习
文件制度
办事指南
资源下载
通知公告
通知公告
首页
>
通知公告
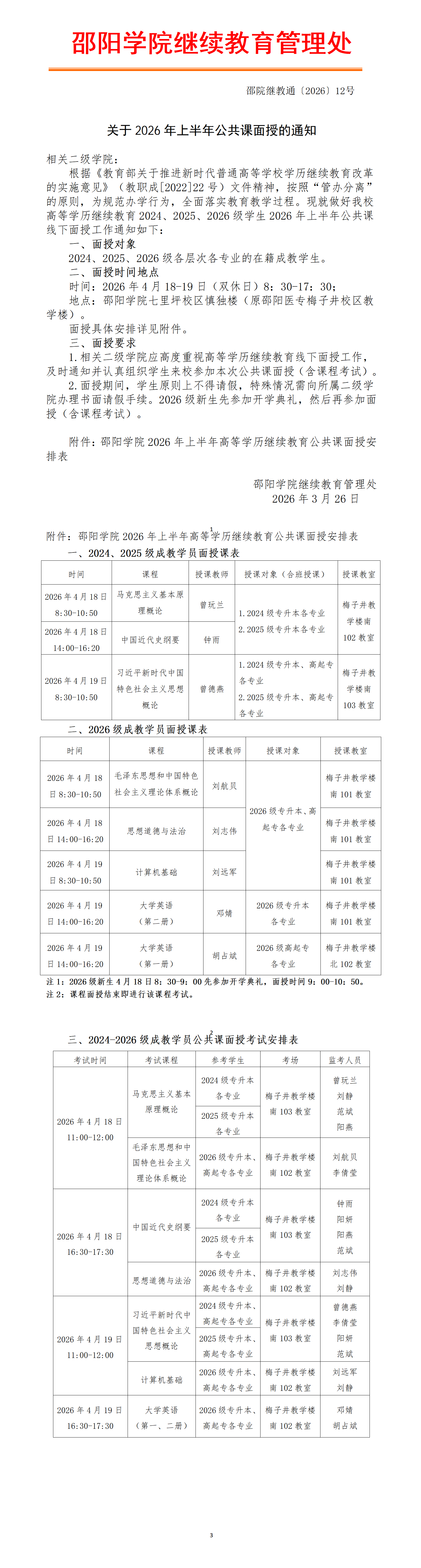
关于2026年上半年公共课面授的通知
时间:2026-03-26
电话:0739-5433362/5305338
邮箱:jxjyxjxl@163.com
地址:湖南省邵阳市邵阳学院七里坪二办公楼六楼